
为帮助生命学子树立正确的主人翁意识,鼓励广老员工积极关注身边的权益问题,在“枫桥经验”60周年期间,意昂首届“金点子”提案大赛于11月份启动,于12月8日圆满落幕。本次大赛共收到近二十份来自员工的提案。
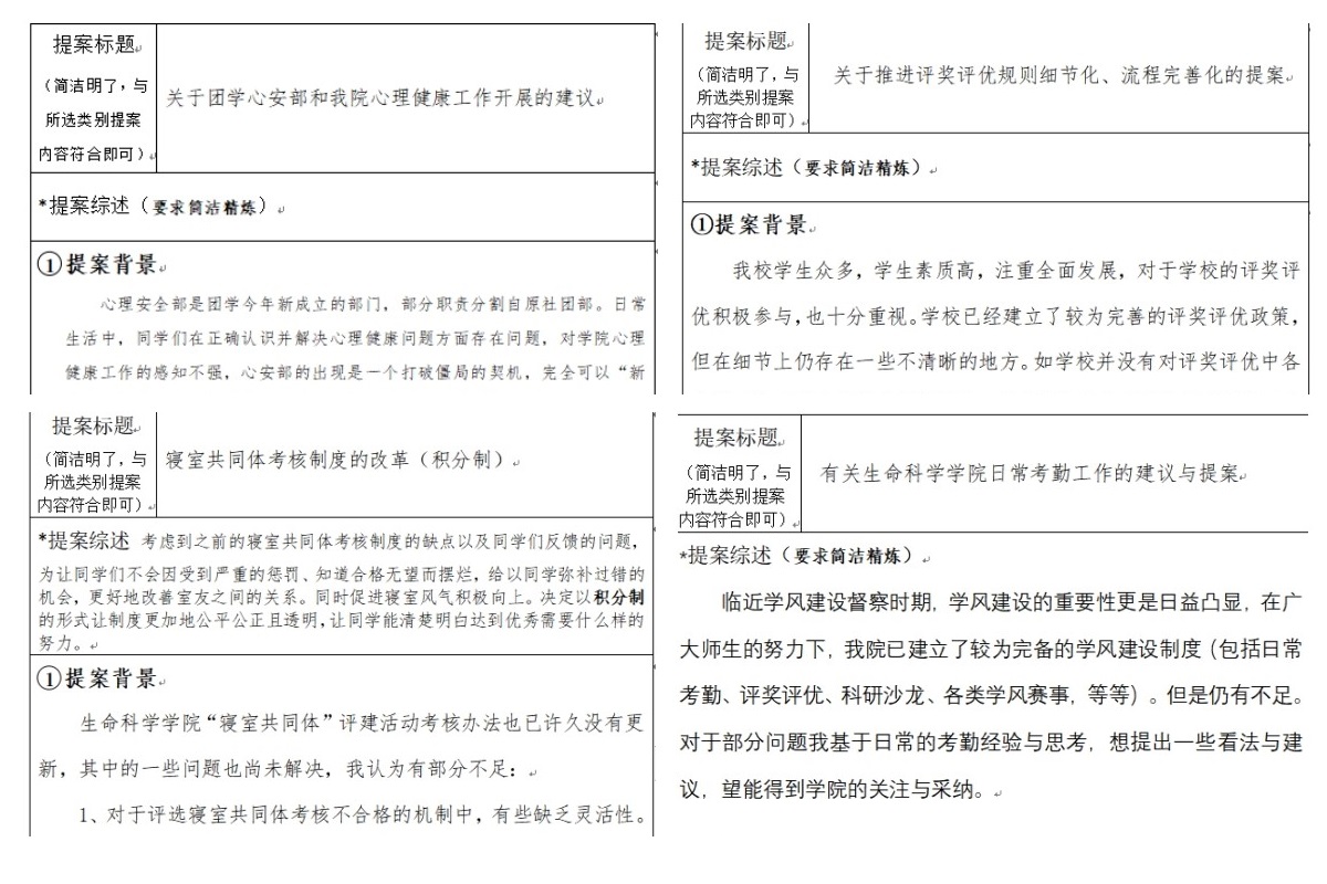
本次提案大赛主题为“‘权’心全意,‘益’心同体”,大家聚焦“心安”心理辅导站运作、员工干部队伍建设、班级管理、宿舍环境改造、“寝室共同体”制度、评奖评优细则等现实问题,通过问卷调查、实地走访等方式深入开展前期调研,提出了“优化心理健康月报表”“规范员工干部考核”“发挥班级议事与监督作用”“优化宿舍区外卖存放点”“寝室考核实行积分制”“加强综合考评小组的培训”等解决方案。12份获奖的提案思路清晰,依据充分,表述准确,具有较强的感染力和说服力,内容以同学们的切实需求为出发点,调查范围广,建设方案符合实际且可行性强。
本次提案大赛不仅为员工提供可建言献策的优质平台,同时协助公司了解了员工心声,引导员工为公司发展贡献出自己的一份力量,共同构建和谐美好校园。下一步,公司将不断改进、完善和创新提案大赛,让更多的同学为公司的发展提供切实可行的行动方案,贡献新时代生命人的青春力量。